#现金为王的财务思维#
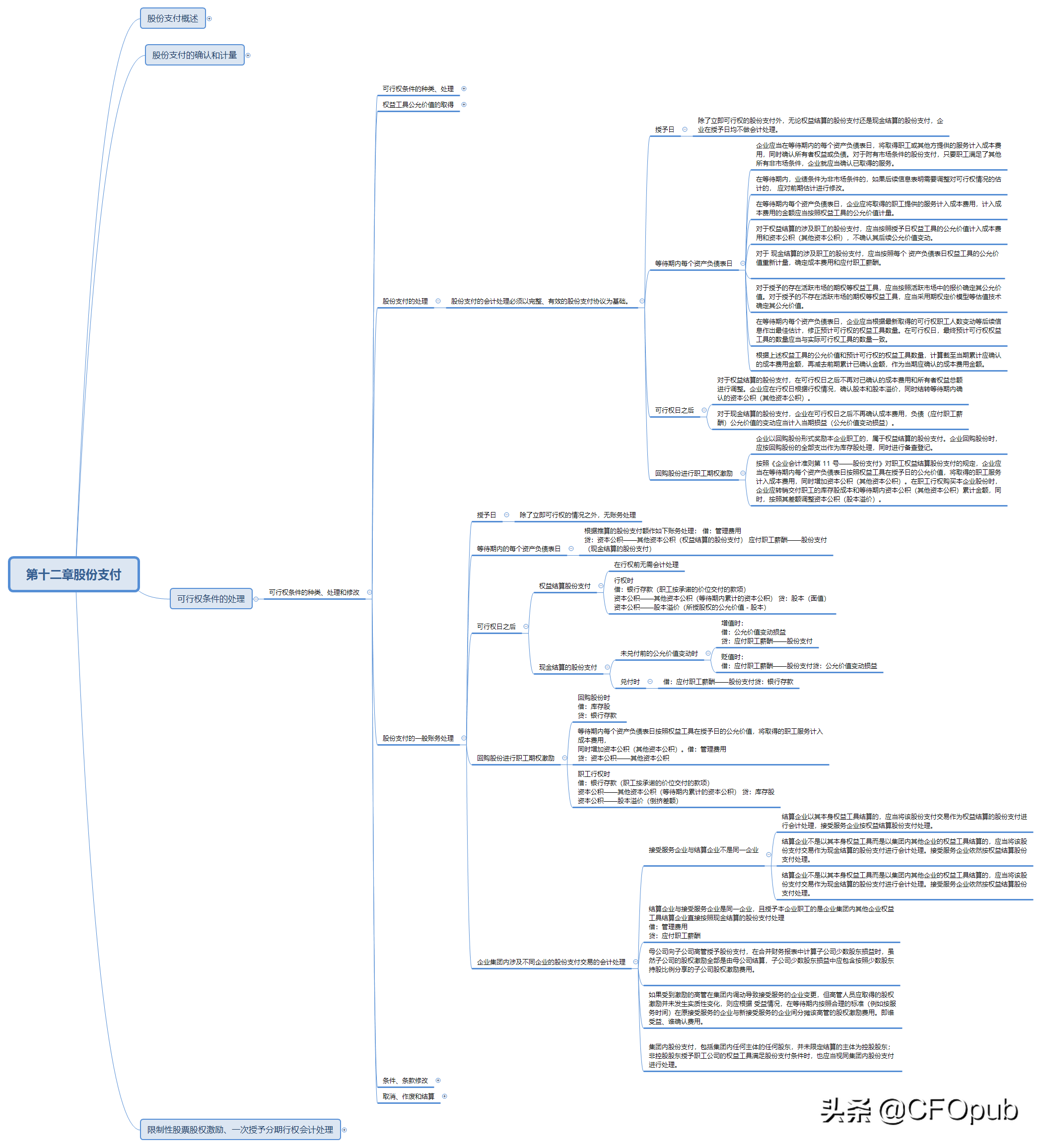
股份支付的处理及一般账务处理
一、股份支付的处理
股份支付的会计处理必须以完整、有效的股份支付协议为基础。
1.授予日:除了立即可行权的股份支付外,无论权益结算的股份支付还是现金结算的股份支付,企业在授予日均不做会计处理。
2.等待期内每个资产负债表日
(1)企业应当在等待期内的每个资产负债表日,将取得职工或其他方提供的服务计入成本费用,同时确认所有者权益或负债。对于附有市场条件的股份支付,只要职工满足了其他所有非市场条件,企业就应当确认已取得的服务。
(2)在等待期内,业绩条件为非市场条件的,如果后续信息表明需要调整对可行权情况的估计的, 应对前期估计进行修改。
(3)在等待期内每个资产负债表日,企业应将取得的职工提供的服务计入成本费用,计入成本费用的金额应当按照权益工具的公允价值计量。
(4)对于权益结算的涉及职工的股份支付,应当按照授予日权益工具的公允价值计入成本费用和资本公积(其他资本公积),不确认其后续公允价值变动。
(5)对于 现金结算的涉及职工的股份支付,应当按照每个 资产负债表日权益工具的公允价值重新计量,确定成本费用和应付职工薪酬。
(6)对于授予的存在活跃市场的期权等权益工具,应当按照活跃市场中的报价确定其公允价值。对于授予的不存在活跃市场的期权等权益工具,应当采用期权定价模型等估值技术确定其公允价值。
(7)在等待期内每个资产负债表日,企业应当根据最新取得的可行权职工人数变动等后续信息作出最佳估计,修正预计可行权的权益工具数量。在可行权日,最终预计可行权权益工具的数量应当与实际可行权工具的数量一致。
(8)根据上述权益工具的公允价值和预计可行权的权益工具数量,计算截至当期累计应确认的成本费用金额,再减去前期累计已确认金额,作为当期应确认的成本费用金额。
3.可行权日之后
(1)对于权益结算的股份支付,在可行权日之后不再对已确认的成本费用和所有者权益总额进行调整。企业应在行权日根据行权情况,确认股本和股本溢价,同时结转等待期内确认的资本公积(其他资本公积)。
(2)对于现金结算的股份支付,企业在可行权日之后不再确认成本费用,负债(应付职工薪酬)公允价值的变动应当计入当期损益(公允价值变动损益)。
4.回购股份进行职工期权激励
企业以回购股份形式奖励本企业职工的,属于权益结算的股份支付。企业回购股份时,应按回购股份的全部支出作为库存股处理,同时进行备查登记。
按照《企业会计准则第 11 号——股份支付》对职工权益结算股份支付的规定,企业应当在等待期内每个资产负债表日按照权益工具在授予日的公允价值,将取得的职工服务计入成本费用,同时增加资本公积(其他资本公积)。在职工行权购买本企业股份时,企业应转销交付职工的库存股成本和等待期内资本公积(其他资本公积)累计金额,同时,按照其差额调整资本公积(股本溢价)。
二、股份支付的一般账务处理
(一)授予日:除了立即可行权的情况之外,无账务处理
(二)等待期内的每个资产负债表日
根据推算的股份支付额作如下账务处理:
借:管理费用
贷:资本公积——其他资本公积(权益结算的股份支付)
应付职工薪酬——股份支付(现金结算的股份支付)
(三)可行权日之后
1.权益结算股份支付
(1)在行权前无需会计处理
(2)行权时
借:银行存款(职工按承诺的价位交付的款项)
资本公积——其他资本公积(等待期内累计的资本公积)
贷:股本(面值)
资本公积——股本溢价(所授股权的公允价值-股本)
2.现金结算的股份支付
(1)未兑付前的公允价值变动时:
①增值时:
借:公允价值变动损益
贷:应付职工薪酬——股份支付
②贬值时:
借:应付职工薪酬——股份支付
贷:公允价值变动损益
(2)兑付时:
借:应付职工薪酬——股份支付
贷:银行存款
(四)回购股份进行职工期权激励
1.回购股份时
借:库存股
贷:银行存款
2.等待期内每个资产负债表日按照权益工具在授予日的公允价值,将取得的职工服务计入成本费用,同时增加资本公积(其他资本公积)。
借:管理费用
贷:资本公积——其他资本公积
3.职工行权时
借:银行存款(职工按承诺的价位交付的款项)
资本公积——其他资本公积(等待期内累计的资本公积)
贷:库存股
资本公积——股本溢价(倒挤差额)
(五)企业集团内涉及不同企业的股份支付交易的会计处理
1.接受服务企业与结算企业不是同一企业
a结算企业以其本身权益工具结算的,应当将该股份支付交易作为权益结算的股份支付进行会计处理,接受服务企业按权益结算股份支付处理。
b结算企业以其本身权益工具结算的,应当将该股份支付交易作为权益结算的股份支付进行会计处理,接受服务企业按权益结算股份支付处理。
c结算企业不是以其本身权益工具而是以集团内其他企业的权益工具结算的,应当将该股份支付交易作为现金结算的股份支付进行会计处理。接受服务企业依然按权益结算股份支付处理。
2.结算企业与接受服务企业是同一企业,且授予本企业职工的是企业集团内其他企业权益工具结算企业直接按照现金结算的股份支付处理
借:管理费用
贷:应付职工薪酬
3.母公司向子公司高管授予股份支付,在合并财务报表中计算子公司少数股东损益时,虽然子公司的股权激励全部是由母公司结算,子公司少数股东损益中应包含按照少数股东持股比例分享的子公司股权激励费用。
4.如果受到激励的高管在集团内调动导致接受服务的企业变更,但高管人员应取得的股权激励并未发生实质性变化,则应根据 受益情况,在等待期内按照合理的标准(例如按服务时间)在原接受服务的企业与新接受服务的企业间分摊该高管的股权激励费用。即谁受益、谁确认费用。
5.集团内股份支付,包括集团内任何主体的任何股东,并未限定结算的主体为控股股东; 非控股股东授予职工公司的权益工具满足股份支付条件时,也应当视同集团内股份支付进行处理。
充实自己,才能望得更远
【多选题】下列关于企业以现金结算的股份支付形成的负债的会计处理中,正确的有( )。 A.初始确认时按企业承担负债的公允价值计量
B.在资产负债表日,需按当日该负债的公允价值重新计量C.等待期内所确认的负债金额计入相关成本或费用 D.在行权日,将行权部分负债的公允价值转入所有者权益
E.在可行权日之后,负债的公允价值变动计入所有者权益
『正确答案』ABC
『答案解析』选项 D,行权日借记“应付职工薪酬”,贷记“银行存款”,不涉及将负债的公允价值转入所有者权益的处理;选项E,在可行权日之后,负债的公允价值变动计入公允价值变动损益科目。
更多内容在下期更新。欢迎关注头条CFOpub,习透财务语言,你的洞察更有利!
盒子网






