中国金属材料产品质量分析检测大会将于6月19日在广州开幕,本次大会为促进我国金属材料领域产品质量技术进步,带您领略多彩的广州材料会议。
本次大会不到7天时间召开,
在广州相聚一起交流学习。
可优化制造流程与产品的过程控制,
推动关键技术。
核心装备和重点产品创新,
促进在相关领域的产业化应用,
发挥科研院所、
高等院校资源与技术优势,
搭建产、学、研,用技术对接与合作平台
各相关单位:
为促进我国金属材料领域产品质量技术进步,优化制造流程与产品的过程控制,推动关键技术、核心装备和重大产品创新,促进在相关领域的产业化应用,发挥科研院所、高等院校资源与技术优势,搭建产、学、研、用技术对接与合作平台。在中国有色金属学会的指导下,由广东省工业分析检测中心(广东省科学院)、国家钢铁材料测试中心(钢铁研究总院)、国家轻金属质量监督检验中心(中国铝业郑州有色金属研究院有限公司)、轻质高强结构材料国防科技重点实验室(中南大学)联合主办,北方中冶(北京)工程咨询有限公司承办的“中国金属材料产品质量分析检测大会”定于2019年6月19日-21日在广东省广州市召开。
现将有关会议基本情况通知如下:
组织机构:
主办单位:
广东省工业分析检测中心
国家钢铁材料测试中心
国家轻金属质量监督检验中心
轻质高强结构材料国防科技重点实验室
承办单位:
北方中冶(北京)工程咨询有限公司
协办单位:
昆明冶金研究院
国家矿物及再生金属材料质量监督检验中心
中国有色金属工业钨及稀有金属产品质量监督检验中心
中国有色金属工业西北质量监督检验中心
长沙矿冶研究院有限责任公司分析检测中心
中国科学院金属研究所
北矿检测技术有限公司
支持单位:
重庆市计量质量检测研究院
宝武集团广东韶关钢铁有限公司
马鞍山钢铁股份有限公司
中国船舶重工集团公司第七二五研究所
广东省新材料研究所
广东省有色金属学会铝加工专业委员会
江西省钨与稀土产品质量监督检验中心(江西省钨与稀土研究院)
江西省锂电产品质量监督检验中心
岛津企业管理(中国)有限公司
河北网星软件有限公司
赛默飞世尔(中国)有限公司
马尔文帕纳科公司
•会议时间、地点•
时 间:2019 年 6 月 19-21 日(6 月 19 日酒店一楼大厅全天报到) ;
地 点:广东省广州南洋长胜酒店;
酒店地址:广州市天河区天平架兴华路38号;
酒店联系: 张 军15920940887(邮寄资料)
会议报到: 王 惠 13811242915
董秋萍 13501204629
现场协调: 魏国生 13671000418
大会组委会:
大会主席:
唐维学 广东省工业分析检测中心 主任
联合主席:
鲍 磊 国家钢铁产品质量监督检验中心 国家钢铁材料测试中心 主任/副主任
张树朝 中国铝业郑州有色金属研究院有限公司 国家轻金属质量监督检验中心 中铝首席/主任
刘文胜 轻质高强结构材料国防科技重点实验室 中南大学高等研究中心 主任
会议预计设置以下
专题会场
第一分会场:
铝镁铜铅锌产品质量分析检测分会场
分会场召集人:
张树朝 中国铝业郑州有色金属研究院有限公司 国家轻金属质量监督检验中心 中铝首席/主任
张哲峰 中国科学院金属研究所材料失效分析中心 主任
周西林 重庆市计量质量检测研究院 教授
第二分会场:
钢铁材料产品质量分析检测分会场
分会场召集人:
鲍 磊 国家钢铁产品质量监督检验中心 国家钢铁材料测试中心 主任/副主任
林晏民 宝武集团广东韶关钢铁有限公司检测中心 物理检测首席师
宋祖峰 马鞍山钢铁股份有限公司技术中心检验所 所长
第三分会场:
稀有稀土贵金属产品质量分析检测分会场
分会场召集人:
陈 涛 赣州有色冶金研究所
中国有色金属工业钨及稀有金属产品质量监督检验中心 主任
杨 林 长沙矿冶研究院有限责任公司分析检测中心 主任
第四分会场:
环境检测与评价分会场
分会场召集人:
唐维学 广东省工业分析检测中心 主任
查小琴 中国船舶重工集团公司第七二五研究所 六室疲劳腐蚀试验室 主任
张小锋 广东省新材料研究所 高级工程师
熊映明 广东省有色金属学会铝加工专业委员会 副主任
第五分会场:
无损检测与失效分析分会场
分会场召集人:
夏纪真 原北京理工大学珠海学院 责任教授
石常亮 广东省工业分析检测中心 高级工程师
第六分会场:
新能源相关材料检测分会场
分会场召集人:
邓飞跃 中南大学化学成分分析中心 副主任
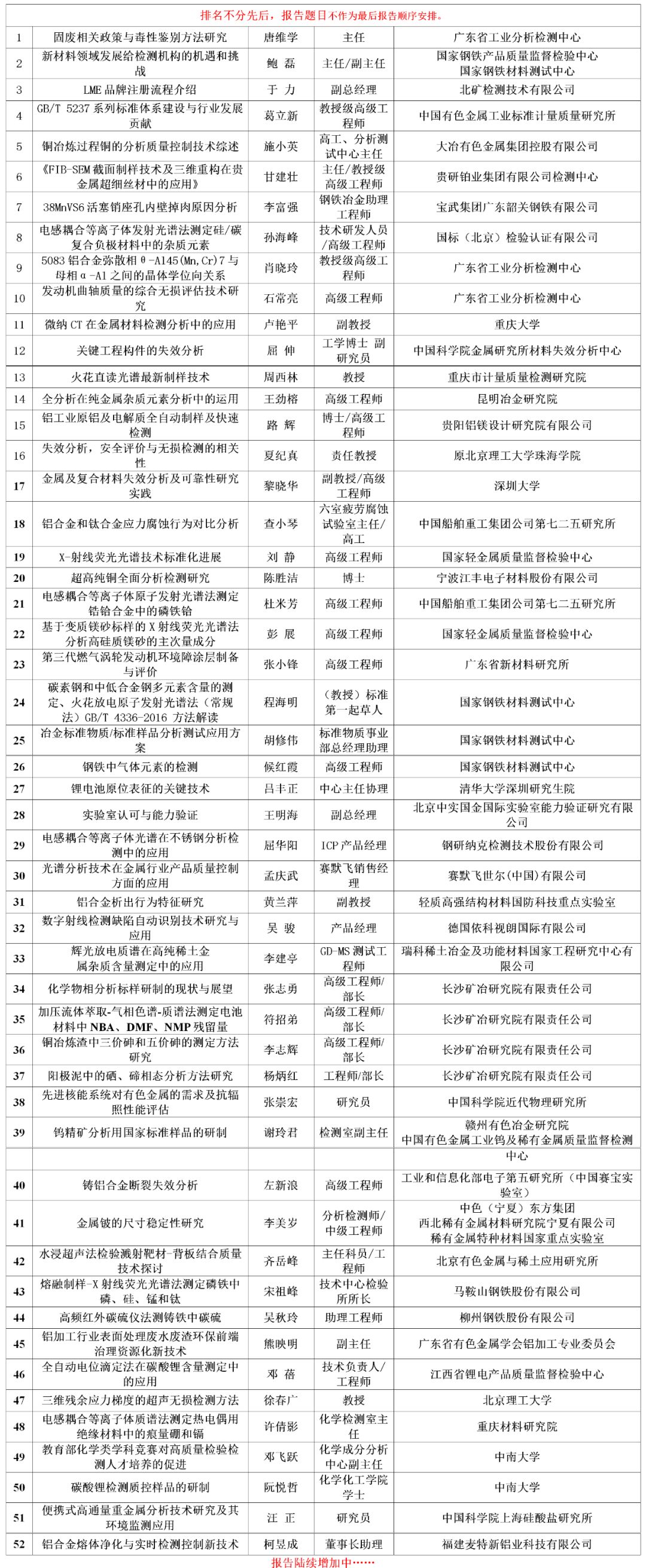
会议邀请嘉宾及发言方向:
(点击图片放大查看)
食宿安排:
会议统一安排食宿,酒店订满为止,住宿费自理,为方便各参会代表活动期间住宿问题,凡通过大会组委会预订酒店的可享受优惠价格。
乘车路线:
1、广州火车东站–广东南洋长胜酒店:
走约 60 米到地铁广州东站E 出入口乘坐 地铁三号线(体育西-机场南)(坐 1 站)到地铁燕塘站转乘 地铁六号线 (坐 1 站)到地铁天平架站A 出入口下,往后走约 140 米到广东南洋长胜酒店。
2、广州火车北站–广东南洋长胜酒店:
从广州火车北站走约 130 米到火车站(花都)乘坐 花都 1 路 (坐 24 站)到人和地铁站总站(花都恒通)下,往前走到地铁人和站 B 出入口转乘 地铁三号线(机场南-体育西) (坐 8 站)到地铁燕塘站转乘 地铁六号线 (坐 1 站)到地铁天平架站A 出入口下,往后走约 140 米到 广东南洋长胜酒店。
3、广州白云机场–广东南洋长胜酒店:
从广州白云机场乘坐地铁三号线(北延线)到地铁燕塘站下,转乘 地铁六号线 (坐1 站)到地铁天平架站A 出入口下,往后走约 140 米到 广东南洋长胜酒店。
4、广州火车站–广东南洋长胜酒店:
从广州火车站走约 20 米到地铁广州火车站A 出入口乘坐 地铁五号线 (坐 3 站)到地铁区庄站转乘 地铁六号线 (坐 3 站)到地铁天平架站A 出入口下,往后走约 140 米到广东南洋长胜酒店。
5、广州火车南站(高铁站)–广东南洋长胜酒店:
乘坐广州火车南站总站至汉溪地铁站,经过 1 站,到达汉溪地铁站,步行约 20 米,到达汉溪长隆,乘坐地铁 3 号线,经过 8 站,到达体育西路,乘坐地铁 3 号线北延段, 经过 3 站,到达燕塘,转乘 地铁六号线 (坐 1 站)到地铁天平架站A 出入口下,往后走约 140 米到广东南洋长胜酒店。
关于会议说明及会议提醒:
1、会议将设置分会场,鼓励年轻学者展示研究成果,促进年轻学者之间的交流和学习,时间15-20分钟,请提前联系会务组,以保证会议议程安排;
2、会议代表收取注册费2500 元/人(注:每个单位两人以上参加会议的代表均享受8.8折优惠,此优惠只针对科研院校、生产单位),学生收取注册费1200元/人;该注册费包括会务、论文审稿、论文集出版、专家演讲资料费、餐费、合影等;
会议期间说明及注意事项:
1、签到时请您用手机扫描二维码网站,获取相关会议行程指南;会议中的相关资料也将在会议结束后在此网站上下载;
2、参会代表到前台说明是本次会议参会代表,并报自己姓名即可办理入住;
3、演讲的企业嘉宾,提前做好发言准备并提前将 PPT 文件拷贝到会场计算机内;
4、发言结束后,根据自愿原则,可将演讲稿(电子版)交会议工作人员,以便大会结束后汇总整理。
1、会议期间要尊重演讲人的发言,不要嘻笑喧哗随意走动;会场内禁止吸烟;手机请置于振动或静音状态;
2、遵守会议作息时间安排,按时进入会场和参加其它活动;
3、参会人员如外出游玩或访友一定注意人身和财物安全,如有意外事件或贵重物品丢失与组委会无关;
4、参会人员需佩戴组委会统一发放的证件参加大会的各项活动,如无证件或不带 证件者,工作人员有权拒绝其入场。
大会组委会联系方式:
关于会议报名请联系:
联系人: 王 惠
手 机:13811242915(微信同号)
电 话:010-68807371
传 真:010-88796961
邮 箱:whysjs@china-mcc.com
网 址:www.china-mcc.com
盒子网






