财联社(上海,研究员 马登科)讯,随着市场进入年报季,军工年报预告亦陆续出炉,叶片龙头应流股份4季度净利同比大增212%,上游板块业绩加速释放,进一步验证军工行业高景气度。
上游板块业绩加速释放
1月11日晚间,应流股份披露2020年报业绩预告,公告显示,预计2020年净利润1.9-2.1亿元,同比增速50%-70%,业绩的高速增长的原因主要是,公司航空发动机和燃气轮机高温合金热端部件多种型号产品持续放量并稳定供货,“两机”业务领域营业收入增长80%-100%,带来营业利润同比增加。
其余,火炬电子、光威复材亦披露年报业绩预告,2020年净利均保持较高增长,分别达到66%-65%、21%-26%。
值得注意的是,根据业绩预告上限计算,3家公司4季度净利均实现同比高增,应流股份大增212%,火炬电子、光威复材分别增长127%、71%。随着新型号主战机型更新加速及国产替代等原因,上游新材料、信息化板块业绩加速释放,进一步验证了军工行业进入了景气上升周期。
此外,周五盘后,航发动力发布公告称,预计2021年度将与中国航发系统和航空工业集团系统发生关联交易销售额分别约为20.80亿元和142.03亿元,合计162.83亿元,比2020年预计执行额增长41.6%。
银河证券解读认为,在关联交易销售额大幅预增背景下,公司未来营收增长有望超预期,从而进一步带动上游产业链公司持续放量。
军工行业增速已经由过往稳健增长转向高成长增长
安信军工2021年年度投资策略认为,过去几年军工行业整体增长平稳,由于周边局势紧张、武器装备的不断定型、军改影响的消除以及我国强军百年奋斗目标的提出, 2020年今年开始军工行业已经出现相当变化,同时展望十四五军工行业武器装备建设有望迎来大发展。
行业变化主要体现在:1)武器装备建设驶入快车道,行业订单佐证基本面变化;2)从重研发轻生产到研发生产齐头并进;3)规模效应的提升带动毛利率改善,整体盈利能力提升;4)行业预付条件改变,带来确定性和现金流的改善等。综合看,军工行业的增速已经由过往稳健增长转向高成长增长。
具体从业绩增速看,随着十四五期间主力机型换装列装加速,预计2020年全行业增速在30%附近,相比2019年呈现稳健并有加快的态势,备战逻辑带来2021-2023年的高速增长。
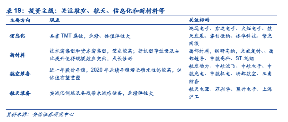
此外,其强调在投资主线上主要关注航空、航天、信息化和新材料等方向。
盒子网






