今天,稀土永磁概念股中科三环(SZ:000970)一开盘就涨停。
原因是公司公布了大超预期的年报预告:
宁波韵升、正海磁材、银河磁体、大地熊、金力永磁等稀土永磁行业股票也跟着上涨。稀土永磁在下游高需求、稀土价格上涨推升毛利率等因素驱动下,正迎来高景气周期。
新三板上的稀土永磁企业恒源科技(NQ838952)2020、2021上半年业绩也是大增。
恒源科技主营业务是钕铁硼废料及荧光粉废料的回收分离、来料加工及单一稀土氧化物和稀土富集物的生产和销售;稀土金属合金的生产、加工及销售;稀土化合物(除氟化物外)的销售;自营和代理商品及技术的进出口业务(实行国营贸易的货物除外)。其中收入主要来源于钕铁硼废料回收加工业务。
公司一期钕铁硼废料处理项目主要业务是通过回收钕铁硼废料并加工制成稀土氧化物,产品主要销售给稀土金属加工企业和稀土贸易企业,如南方稀土国际贸易有限公司、赣州晨光稀土新材料股份有限公司等。主要产品是氧化镨钕、氧化镝、氧化钆等。
2021年二期 3000 吨稀土金属合金项目(一期)已通过环评验收并投产,二期稀土金属合金项目主要业务是稀土氧化物通过进一步熔盐电解深加工,产出稀土金属合金进行销售,如镨钕合金、钆铁合金等。
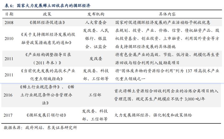
稀土废料回收利用是落实国家循环经济政策的有益实践。相比原矿生产同类产品, 稀土废料回收利用具有众多的优越性,工序缩短、成本降低、 “三废” 减少,合理利用了资源,
减少环境污染,有效地保护了国家的稀土资源,根据测算,每回收在提炼 1 吨氧化镨钕相当于少开采 1 万吨稀土离子矿。
在稀土资源开采总量得到保护性控制,而市场应用需求量却持续稳定增长的市场形势下,发展循环经济、提高资源综合利用率成为满足下游市场需求重要补充。稀土永磁材料生产过程中约产生 25~30%的边角废料,钕铁硼废料成分基本与钕铁硼磁性材料一致,稀土含量约为 31%,
其中钕占比约为 21%,镨占比约为 7%,两者为主要的稀土成分。
国家在过去十多年内出台了大量的法律法规和优惠政策来大力扶持发展循环经济产业,我国稀土产业也已经将推动资源节约和综合利用工作作为稀土产业升级调整的优先方向。
氧化镨钕等稀土氧化物正处于新能源的风口上。
高性能钕铁硼永磁材料主要应用于新能源和节能环保领域,如风力发电、新能源汽车及汽车零部件、节能变频空调、节能电梯、机器人及智能制造,均符合国家大力倡导的节能环保理念,对国家实现节能减排目标意义重大。这些行业在可预期的未来都将保持持续快速增长态势,特别是新能源汽车行业,过去三年均保持了 50%以上的增幅。我国及全球范围的新能源汽车进入高速成长期,为高性能钕铁硼永磁材料行业提供了广阔的市场空间。高性能稀土永磁材料是清洁能源和节能环保领域必不可少的核心材料,其有助于降低各类电机的耗电量,节能效果显著。钕铁硼永磁材料位于稀土产业链的中游,我国稀土产业链较为完整,产业链上游是稀土矿(包括独居石矿、氟碳铈矿、磷钇矿以及离子型稀土矿)的开采和冶炼。产业链的中游包括钕铁硼永磁材料的生产加工,钕铁硼磁材是采用稀土原材料进行加工充磁制备而成,下游应用为传统汽车、新能源汽车、工业应用、风力发电、消费电子、变频空调、节能电梯和其他领域。2019 年钕铁硼主要集中应用于汽车领域,传统汽车和新能源汽车合计占比 49.3%。永磁同步电机具有能量密度大、运行可靠、调速性能佳等特点,目前中国新能源汽车中使用最广泛的是永磁同步电机。材料方面,钕铁硼和硅钢片是永磁同步电机的关键材料,成本分别占据总成本的 30%和 20%。
钕铁硼上游材料主要为金属镨钕,金属镨钕由氧化镨钕制备。根据相关资料,钕铁硼毛坯约 2/3 可制备钕铁硼磁材,每单位毛坯约含金属镨钕 25%,每制备 1单位金属镨钕需要 1.2 单位氧化镨钕。按此计算,每吨钕铁硼需要消耗 0.45 吨氧化镨钕。因此,钕铁硼价格减去 0.45*氧化镨钕价格可以作为钕铁硼永磁材料的毛利上限。
随着下游新能源需求高增长,稀土永磁材料需求大增,上游氧化镨钕需求增加,国内氧化镨钕价格不断走高。2021 年 3 月,国内氧化镨钕结算均价突破 500 元/千克,根据包头稀土产品交易所数据,2021 年 3 月 16日国内氧化镨钕的结算均价为 540 元/千克。稀土价格的攀升将带动恒源科技的稀土回收业务业绩增长。
2021年,氧化镨钕的价格已经翻倍。
根据 EVTank 数据,2020-2025 年全球新能源汽车销量逐年增长,2025 年全球新能源汽车销量将达到 1640 万辆,期间将释放大量氧化镨钕需求。根据中国产业信息网数据,单辆新能源汽车钕铁硼需求为 5-10 公斤。假设每辆新能源汽车耗用 5公斤钕铁硼。根据我们测算,2020-2023 年新能源汽车氧化镨钕需求分别为0.54/0.79/1.11/1.49 万吨。
随着新能源汽车、风电等下游需求增长,氧化镨钕或将迎来供需不平衡状态。假设除新能源汽车外其他氧化镨钕需求每年增长 10%。根据测算,全球氧化镨钕将于 2021 年开始进入供需不平衡状态,并且供需缺口将拉大,2025 年将出现约 1.33 万吨的氧化镨钕缺口,换算成钕铁硼为 4.06 吨钕铁硼。
上游稀土开采受政府管控和产能限制,供给呈现刚性,短期无法满足下游需求的快速增长,稀土供给或将迎来结构性调整,通过钕铁硼废料回收弥补氧化镨钕供需缺口,废料回收氧化镨钕供给比例或将增加,恒源科技作为稀土废料回收企业将充分受益。
公司的竞争对手并不是很多,有 盛和资源(600392.SH)、华宏科技(002645.SZ)、赣州步莱铽新资源、包钢股份(SH:600010)、正潭股份(NQ:872933)、中稀天马(NQ:872222)等。根据 2014 年工信部原材料工业司在《工业和信息化部关于清理规范稀土资源回收利用项目的通知》中披露:据初步统计,国内现有 67 个处理工业废料的稀土资源回收项目,分布于 11 个省(区),主要回收利用钕铁硼、荧光粉、抛光粉等工业废料,其中年处理钕铁硼废料能力 20 多万吨。
恒源科技是国内稀土回收利用产能规模靠前的前六名企业。
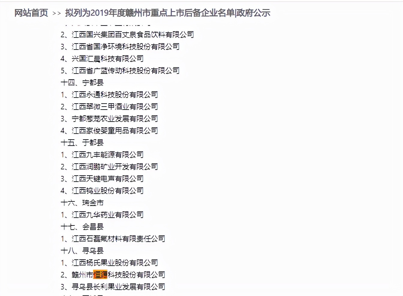
从当地政府和股转公司调研公司来看,公司是有意愿上北交所的。
公司也是2019年度赣州市重点上市后备企业名单之一。
公司2020、2021年两年业绩也达到了北交所IPO标准。因此,恒源科技未来可能有IPO动作。
虽然业绩前景挺好,但是公司也有不少潜在的风险。
⚫主要供应商为个人,集中度高
公司原材料的主要供应商均为个人,主要是由于钕铁硼废料主要来源于永磁材料加工企业生产过程中产生的废料,而我国永磁材料加工企业分布范围较广,且单个企业产生的废料量不大,因此钕铁硼废料货源较零星、分散。公司若直接从各个企业采购,需要花费的人力、运输以及谈判的成本较高和耗费较长的时间。而行业内有一批专门从事钕铁硼废料回收的个人,他们具有较全面的货源信息,能够快速的组织货源。因此,公司为了降低采购成本和提高采购效率,通常选择向从事废料收购的个人集中采购。这是钕铁硼废料加工行业的特性。
个人供应商的问题就是不够规范,合规性存疑。由于公司向个人供应商进行采购,公司无法取得增值税发票,导致公司可抵扣的进项税较少,增值税税负较重,因此当地政府给予 30%的增值税返还优惠政策。
⚫典型的家族企业
高管全是亲戚关系,治理能否规范存疑。
⚫存货太高
这主要是由稀土生产工艺造成的,具有一定的行业特性,在稀土氧化物的萃取生产工艺流程中,需要在槽箱中填装和留存稀土料液(俗称槽液,即稀土氧化物分离前的混合液体),而一条萃取分离线往往由几十只槽箱组成,因而需要留存大量的槽液来进行萃取生产。这严重影响了公司现金流,虽然利润已经很高,但依然需要大量贷款来维持企业经营。
另外,公司业绩受益于稀土涨价,未来稀土下游需求虽然高,但是价格可能会有变动,届时会对公司业绩造成不利影响。
⚫过往计划实施不力
在2016年的挂牌说明书里面,公司公布了发展计划:
(1)一期工程投资 0.8 亿元,兴建了一条年回收 5000 吨钕铁硼废料和 1500吨荧光粉废料生产线,2015 年实现主营业务收入 1.1 亿元;
(2)二期工程建设生产 2000 吨稀土合金及 3000 吨稀土永磁材料生产线,预计 2018 年建成投产;
(3)三期工程建设制造永磁高效节能电机生产线。
三期工程全部建成后,实现了稀土产品运用领域从上游到下游的延伸,同时也实现了从下游废料到上游产品的综合循环。
实际上,二期工程2020年才投产,已经落后于计划两年。3000 吨稀土永磁材料则现在还没影。永磁高效节能电机更不知道什么时候才上。
【特别说明】文章中的数据和资料来自于公司财报、券商研报、行业报告、企业官网、公众号、百度百科等公开资料,本人力求报告文章的内容及观点客观公正,但不保证其准确性、完整性、及时性等。
文章中的信息或观点不构成任何投资建议,投资人须对任何自主决定的投资行为负责,本人不对因使用本文内容所引发的直接或间接损失负任何责任。更多北交所和新三板深度分析,欢迎关注@专注北交所的安福双
盒子网






