最近,MLCC需求持续火爆,行业一度呈现供不应求局面。
全球最大MLCC厂商村田加班加点忙生产,交货周期最长需要半年。
国内方面,三环集团等MLCC龙头亦表示在手订单饱满。
MLCC的需求大增,带火了电子元器件载带市场,载带是伴随着电子元器件表面贴装技术发展起来的,主要用于电容、电阻、电感等电子元器件的封装,其中电容产值较多。
而在电容器当中,又以MLCC为主的陶瓷电容占比最大,因此,MLCC的景气度对载带的需求有着至关重要的影响。
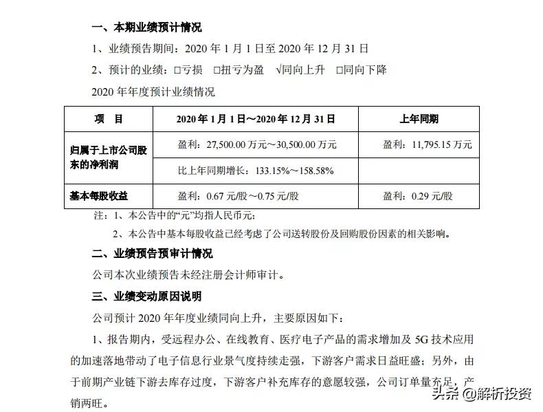
得益于行业景气度回升,我国的薄型载带龙头为洁美科技,最近也交出了一份靓丽的业绩预告,公司预计2020年净利润为2.75亿元至3.05亿元,同比增长1.33倍至1.59倍。
公司表示,目前订单充足,产销两旺。
01、纸质载带龙头
洁美科技,是全球纸质载带龙头,公司成立于2001年,2017年在深交所中小板上市。
公司主要产品是薄型载带,包括纸质载带、配套的胶带、塑料载带和离型膜等,其中纸质载带和胶带合计收入占比在90%左右,利润占比在90%以上。
载带是应用于电子封装领域的带状产品,具有特定的厚度,载带上等距分布着用于承放电子元器件的孔穴和用于进行索引定位的定位孔。
在生产电子元器件时,将电阻、电容、晶体管等元器件承载收纳在载带的孔穴中,并附上配合胶带或盖带形成闭合式的包装,保护电子元件在运输途中不受污染和损坏。
在贴装时,胶带或盖带被剥离,自动贴装设备通过载带索引孔的精确定位,将孔穴中的元器件依次取出,并贴放安装在PCB上,以实现片式电子元器件全自动、高效率、低成本安装。
根据所用原材料的不同,电子元器件载带可以分为纸质载带和塑料载带,其中纸质载带价格较低廉,回收处理方便,主要用于厚度不超过1mm的电子元器件的封装,如贴片陶瓷电容、片式电阻、片式电感等被动元器件。当电子元器件的厚度超过1mm时,一般采用塑料载带进行封装,如集成电路、LED等主动元器件。
02、众多知名客户
在薄型载带发展初期,核心技术基本的都掌握在国外发达国家手里,我国的载带产品需求主要依靠进口,随着电子信息产业快速发展,薄型载带本土化要求日益显现,从而催生这一行业的兴起和发展。
目前电子元器件薄型载带行业主要以中、日、韩等国的企业为主,占据了大部分市场份额,我国的一些优秀生产企业在竞争力水平已经逐步接近日韩企业,甚至在一些方面实现了超越。
洁美科技在薄型载带的设计水平、业务规模、配套服务能力处于同行业前列,根据公司招股说明书披露,洁美科技2016年纸质载带销量为93.11亿米,扣除直接出口33.50亿米,对应国内市场占有率约54.02%,塑料载带销量为2.19亿米,扣除直接出口0.45亿米,约占国内电子器件中半导体分立器件、集成电路、LED对应塑料载带需求量的1.92%。
目前公司的产品已经深受业内认可,公司主要客户包括韩国三星、日本村田、日本松下、国巨电子、太阳诱电、风华高科、顺络电子、华新科技、厚声电子、三环集团等一些国内外知名企业,其中韩国三星授予公司“优秀供应商”,日本村田授予公司“优秀合作伙伴”。
此外,公司的各类主要产品(如纸质载带、上下胶带等)获得了下游多家客户的产品承认书并进入其供应商体系。“产品承认书”有利于提升公司产品在客户方的认可度,有利于新产品的推持续广,有利于获得并保持稳定的客户关系。
03、产业链延伸
洁美科技的产品优势还体现在产业链的延伸上,公司拥有横向及纵向一体化优势。
目前电子元器件封装行业的生产企业多数产品种类较为单一,往往只关注于某些特定的产品领域,或提供纸带、或提供胶带、或提供塑料载带。
但载带与上下胶带之间、载带与客户设备之间载带与客户工艺水平之间的衔接配合,也是顺利完成元器件编带与贴装的重要环节。
公司认识到整体封装服务的重要性,不断完善产品线、丰富产品类别,目前已经成为集分切、打孔、压孔、胶带、塑料载带、转移胶带(离型膜)生产于一体的总和配套生产企业。
公司从电子元器件封装辅助材料领域扩展至电子元器件生产过程相关辅助材料领域,实现了转移胶带(离型膜)的量产,进一步增强公司综合竞争力。
在纵向一体化方面,洁美科技逐步掌握了薄型载带专用原纸的生产技术和工艺,打破了国外企业近乎垄断的市场格局;成功研发利用透明PC粒子生产黑色PC粒子的技术,实现了塑料载带关键原材料的自产。
在纸质载带和塑料载带实现纵向一体化之后,公司又着力打造转移胶带(离型膜)产业链一体化进程,启动转移胶带原膜(BOPET)项目建设。
04、盈利能力增强
得益于纵向一体化优势,洁美科技的生产成本实现有效控制,盈利能力也因此大大提升。
公司的毛利率与净利率整体呈现向上趋势,2012-2014年,公司业务刚刚进入正轨,前期需要投入大量的固定资产与人员等,毛利率略有下降,净利率缓慢增长;2014-2017年,随着工艺不断成熟,产量逐年增加,生产成本降低,毛利率与净利率均实现快速增长;2019年,主要受行业周期性影响,毛利率与净利率快速下滑。
到了2020年三季度,洁美科技的毛利率和净利率分别为40.82%、21.21%,均创下历史新高,行业景气度提升。
与此同时,除了2019年以外,公司的业绩亦每年稳步提升,2012-2018年,营业收入从3.30亿元增至13.11亿元,CAGR为25.85%;净利润从0.31亿元增至2.75亿元,CAGR为43.88%。
根据公司业绩预告,2020年净利润预计为2.75亿元至3.05亿元,同比增长1.33倍至1.59倍,有望超过2018年的2.75亿元,创下历史新高。
05、纸质载带空间较小
目前公司的主要产品为纸质载带,收入占比在70%以上,那么该产品市场前景如何呢?
目前纸质载带全球市场空间大概为25亿元左右,其需求量与小型电子元器件市场深度相关,随着5G、物联网设备放量,汽车电子化程度提升,被动元件需求量将快速增长。
就拿通讯设备来讲,2G手机MLCC用量约为166个,4G手机用量为550-900个;初代iPhone的MLCC用量为177个,iPhoneX则增加至1100个。
在这样的背景下,纸质载带的需求量有望持续增长,据机构预测,2023年全球纸质载带需求量大约为478.64亿米,市场空间将达34.82亿元。
06、积极拓展新产品
也正是因为纸质载带市场天花板较低,公司还拓展了塑料载带和离型膜等新产品,2011年塑料载带投产,2015年离型膜产品研发成功。
塑料载带主要用于1mm以上电子元器件的封装,下游应用主要包括半导体分立器件、发光二极管、集成电路等元器件。
根据中国产业信息网的数据,2017年全球塑料载带市场规模为 3.52 亿美元,2023 年有望增长到 5.02 亿美元,年复合增长率为 6.1%。
目前我国的塑料载带市场份额基本被3M等外企占据,国内企业在该领域仍处于初级发展阶段。2019年洁美科技的塑料载带产品收入仅有4970万元,占总营收比例5.31%,公司积极发展塑料载带业务,发挥现有销售渠道优势,未来有望进一步提升市场份额。
07、离型膜市场广阔
离型膜又称为转移胶带,用途非常广泛,可以作为 PCB、LED 行业的层压隔离膜及保护膜、胶粘保护膜产品的保护层、模切行业冲型耗材以及作为 MLCC 及叠层内置天线生产加工过程转移的承载体。
MLCC是离型膜一个非常重要的应用领域,在生产MLCC的过程中,需要将陶瓷浆均匀流延涂布于离型膜表面,经高温干燥、定型后剥离下来,形成陶瓷膜片,供后续 MLCC 层叠时使用,这个过程需要消耗大量的离型膜。
目前国内厂商可以提供300-800层的MLCC,而日本公司已经可以实现800-1000曾的MLCC。
根据公司招股书,单层MLCC面积为5平方毫米,假设生产所消耗离型膜面积与单层膜片的面积相当,机构预测2023年全球MLCC出货量将达到7.45万亿只,对应离型膜需求量为223.5亿平方米,参考市场价格2元/平方米,对应的市场空间为447亿元。
2020年上半年,洁美科技启动了离型膜基膜生产项目,主要产品光学级BOPET膜用于生产MLCC、偏光片用离型膜,公司的离型膜产品成本有望降低,产品竞争力增强。
此外,公司拥有韩国三星、日本村田、锅具电子、风华高科、三环集团等客户资源,这有利于公司的离型膜产品的推广。未来,离型膜有望成为公司另一业绩增长点。
08、小结
洁美科技是全球纸质载带龙头企业,得益于行业景气度的提升与产业链一体化优势,公司的业绩稳步增长,2020年净利润有望翻倍。公司拥有众多国内外知名客户,产品需求得到一定的保证。
但纸质载带赛道较窄,全球市场空间仅有30亿元左右,很容易达到天花板,而公司该产品收入占比在70%以上,依赖程度较高,新产品的拓展与推广迫在眉睫。
公司未来比较有看点的是离型膜产品,但目前国内该市场仍以进口为主,国产替代仍然任重道远,未来可以持续关注公司该产品的具体推广情况。
估值方面,洁美科技市盈率(TTM)为53.42倍,处于历史中高位区。
(文章来源于:解析投资)
盒子网






