(神威通过对个股的空间、成长、估值进行全方位立体化的建模分析,在当下做出量化打分,选取具有中期潜力、短期爆发力的个股)
新天科技(300259)
1. 行业和公司质地(30分) 24分
① 行业空间和成长前景(10分)8分
新天科技主要产品是智能计量表和智能水务、节水系统,包括智能水表、智能热量表、智能燃气表、智能电表以及智能水务软件和服务平台等。
根据2016年年报,其中对净利润的主要贡献是智能水表(占比50%左右)、燃气表和热量表(各15%)、电能表(5%)、其他业务(20%)。目前新拓展的业务主要有智慧水务系统,智慧农业节水系统等。
就行业来看,公司主要处于智能计量表行业,主要受智能水表行业发展的影响。根据2015年的数据,我国智能水表的渗透率不足20%,在18%左右的水平。
而事实上,由于阶梯水价的推进,智能水表的安装或者机械表的智能化改造是必由之路,另外传统表无法在计算阶梯价格关键时间点抄收所有数据,智能表通过时钟设计和计算机网络技术可以准确确定能量费用。
传统的机械表根据机械传动原理进行流量测定进而统计用水量,无法满足阶梯水价的计价要求。根据我国目前家庭机械水表3.16亿台的标准,按照当前智能表价格250/台计算,全部替换空间在800亿左右。
因此,单单论智能水表的替换空间而言已经足够巨大。智能表的使用寿命在5-6年之间,要低于传统机械表10年的使用寿命,因此当智能化率足够大的时候,还存在一定的存量替代空间。
2017年以来,我国多个城市的阶梯水价推进加速,智能表渗透率开始加速提升,预计2020年的市场空间可能达到100亿左右的水平,新天科技作为智能表行业的龙头有望受益于这轮替代潮。
再考虑其他业务的市场空间:
①智能燃气表:目前来看智能燃气表的推进要快于智能水表,其智能化率已经接近50%的水平。2015年智能燃气表市场规模1935万台,渗透率54%,按照单表价值250元/台(测算数据来自招股书),市场空间大约50亿元左右,全部替换价值约100亿。
②智能热量表:整体来说市场比较稳定,只找到了2012年的热量表销量数据,约300W只,按照每台400元的价格计算,全部替代市场空间约12亿。
③智能电能表:市场空间较大,但不是新天科技重点业务,根据红相电力的招股书,其市场空间约250亿左右。由于计量表的技术兼容性较大,电能表作为公司业务的良好补充。
随着公司进入智能水务系统领域和节水系统领域,公司将继续强化“设备+软件”的模式,真正开始打造一个平台型公司。应用于各地市的智慧水务系统,通过互联网和水务数据处理结合,从水厂生产的各个参数,直到供水系统各个参数结合,实现水务管理全过程分析控制。
主要产品:软件产品:智慧管网调度、智慧计量的、智慧办公等。打造2个中心:管控决策中心、数据信息中心,3个平台:云计算平台、大数据平台、移动互联APP平台。
主要盈利模式:软件产品收入、硬件产品收入 (智能水表) 、咨询方案收入和云平台使用收入;在农业节水系统中,利用移动互联网、云计算和无线通讯技术,通过大量的节点和传感器采集相关的环境数据,自动实现水的调配,从而打造精准灌溉。
主要产品:节水灌溉系统、监测系统。“十三五”期间,全国新增高效节水灌溉面积1亿亩总投资约2千亿元。这两部分可以对公司的主营业务产生协同作用,建立新的利润增长点。
② 进入壁垒、竞争状况等(10分) 8分
智能水表行业整体处于竞争较为充分的情况,一般机械水表企业参与智能水表企业的竞争也不是难事,比如以机械表为主营业务的三川智慧,其智能表的占比也已经接近半数了。所以,行业领先者具有一定的技术沉淀和客户优势。
目前来看新天科技准备打造一个“智慧水务平台”,这是相对其他企业的优势,因为目前用表单位在选用产品,只能选用1-2家产品,否则造成收费管理出现多套系统共存的尴尬景象,具有平台优势的企业有助于带动其水表的销售。另外,新天科技下属子公司数码恒基拥有IC水表网、电表网、热量表信息网和燃气表信息网四大网站,有利于行业信息的传播。
整体来看,行业企业具有以下特点:技术具有一定的兼容性,水表企业也可以去做电表、热量表、燃气表,所以业内大多数企业不只有水表业务,还包括一定的燃气表和热量表等业务。总体而言,四表均涉及的上市公司只有新天科技。
行业主要企业有(只分析智能水表):
③ 技术水平、产能扩张(10分)8分
智能水表的生产来看,主要涉及单片机系统和嵌入式软件的设计制造、系统软件的设计、核心电子电路的设计制造、无线通讯电路的设计制造。所以说,公司不只是“卖表”,核心是“卖软件”,或者说,主要在于控制核心的程序设计。截止2016年底,公司有34项发明专利,包含了子公司的并表带来的专利。
2016年9月通过的定增项目包括以下四个项目:
智慧水务云服务平台(项目1):利用物联网技术和自动控制技术等,通过互联网和水务数据处理结合,从水厂生产的各个参数,直到供水系统各个参数结合,实现水务管理全过程分析控制。
主要产品:软件产品,智慧管网调度、智慧计量的、智慧办公等。主要盈利模式:软件产品收入,硬件产品收入 (智能水表) 咨询方案收入,云平台使用收入,由于只提供了IRR数据,计算项目净利润:28000*0.27-17000*0.05=6710W。该项目变更募集资金10500W用于收购上海肯特,用于拓展电表业务相关技术。其中上海肯特年净利润1000W,预计未来会维持稳定。
智慧农业节水云服务平台(项目2):利用移动互联网,云计算和无线通讯技术,通过大量的节点和传感器采集相关的环境数据自动实现水的调配,从而打造精准灌溉。 项目主要产品:节水灌溉系统,监测系统。最终客户:水利局,水务局。盈利:18000*0.20-9000*0.05=3150W。
互联网+机械表研发和产业化项目(项目3):预计实现100W套/年(居民小区) 工业企业5W套/年(工业客户)的产能。盈利:18000*0.34-10500*0.05=5595W。
移动互联网抄表研发项目(项目4):目前水务公司和燃气公司的机械表占比在80%左右。在机械表上加装RFID标签,改变抄表员抄表流程,优化抄表标准。盈利:12000*0.20-6000*0.05=2100W。
计算过程见下表:
其中净利润的计算方法约等于:
净利润=项目总投资*IRR-固定资产投资*折旧率。忽略项目产能爬坡,将每年现金流当做永续年金,固定资产折旧率设置为5%,不考虑无形资产摊销。项目年现金流=初始总投资*IRR,年净利润=年现金流-年固定资产折旧,可以得到上述公式。
这四大项目之间的关系如下图所示:
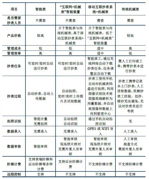
可以看到,募投项目满足了三个层次的改装需求,一是不需要智能化改造的客户,可以仅仅通过移动互联网抄表改造,提高抄表员的效率;二是不需要智能化改造但是需要进行计价方式改造的客户,通过加装码盘拍照设备和远传设备,可以在关键时点实现阶梯计费;三是直接进行智能水表改造。这三个层次的价值量也是逐渐递增的。
IPO产能280万只(水表150W、热量表80W、燃气表30W、电表20W),新园区产能400W只,预计在2018年二季度逐步达产。
2. 管理层违规行为(10分) 8分
① 异常关联交易(3分)3分
② 管理层总体水平(7分)5分
董事长和大多数高层管理人员均为技术人员,其中董事长具有较多与智能水表相关的专利。部分高管和董事长之前均存在一定的减持行为,但是2017年12月董事长进行了少量增持,金额在几百万左右。
3. 财务状况(15分)13分
① 毛利率、净利率(5分)5分
毛利率在49%左右,高于同行业的宁波水表、三川智慧,机械表的毛利率在30%左右。净利率在20%以上,高于机械表15%左右的净利率。而且新天科技的毛利率净利率在三季度有所回升。
② 现金流、应收账款(5分)4分
经营性现金流一般,收账能力一般,ACP(平均收账期)在120-150天左右。整体来说经营性现金流围绕净利润波动,不会出现大幅低于或者高于净利润的情况。
③ 负债率、费用(5分)4分
负债率较低,有息负债几乎没有,相应的公司的ROE也比较低,经营比较稳健,不存在财务风险。三费中占比较高的是销售费用和管理费用中的研发费用(约占收入的5%,符合正常水平)。销售费用较高也符合行业的正常情况,对应的公司的销售人员占比在20%左右。为了提高经营绩效可以采取适当增加负债水平的策略。
4. 估值(20分)16分
① 合理空间(10分)8分
上文中我们测算了公司募投项目的达产效益,将他们加总,对应的将会带来约1.75亿的净利润。考虑到目前募投项目还未达到预计可使用水平,完工时间根据年报披露大约在2018年3月底,计算得到总和净利润约1.75+1.55=3.3亿。
由于智能表目前仍然是一个新兴行业,公司各项业务依然都具有非常巨大的空间,而且行业较低的集中度也预示有整合的方向,因此未来的成长机会相当不错,估值波动范围给30-40倍是比较合理的,对应的市值在99亿-132亿。相比最近收盘44亿的市值约有2-3倍的空间(文章来源于“澄泓财经”wei 信号),因此从这方面来看值得关注。
② P/E和市值估值(10分)8分
目前根据2017年业绩中值动态P/E比率在30倍附近水平,估计2018/2019的业绩为2.04亿/2.55亿,对应24X/19X,估值合理,向下空间不大。目前的市值48亿对应所处行业广大的、千亿市场空间,具有极大的成长潜力。
5. 业绩变动趋势(25分)20分
新天科技预计全年的营业收入增长40-60%达到7.08-8.09亿,净利润同比增长40-60%达到1.47-1.68亿,相比三季报来说又一次加速。其中还包含了1037W的信托产品投资损失(全年累计,三季报已经有所体现)。如果将这一块扣除,今年公司的净利润同比增长将相当不错。
公司给出的业绩增长原因有:
①随着大型水务公司对水务信息化、智慧化管理升级的需求,智能水表进一步得到了大型水务集团的认可和加速应用,受益于行业需求的提速,作为智能水表行业的龙头,2017年度公司智能水表业务实现了稳步增长。
大客户水务集团的切入,使得公司智能水表客户结构进一步得到了优化,2017 年度,公司相继中标乌海市海勃湾城市供水公司、哈尔滨供水集团、鞍山市自来水总公司、包头市供水总公司、石家庄供水公司、乌鲁木齐水业集团、重庆市自来水公司、珠海水务集团、拉萨市自来水公司、深圳市水务集团等大型水务公司的智能水表项目,上述部分客户2017年度已开始供货并为公司贡献业绩,随着上述水务公司的合同执行及持续供货,将会对公司2018年度智能水表业绩产生积极影响。
②受益于国家煤改气政策的推进,2017年度公司智能燃气表业务实现了大幅增长,预计公司智能燃气表业务比上年同期增长约100%。
③公司新项目智慧农业节水、智慧水务、互联网+机械表改造项目市场拓展成效显着,各板块已逐步开始贡献业绩。
④郑州万特电气股份有限公司及上海肯特仪表股份有限公司纳入公司合并报表范围,助推公司业绩提升。
其中上海肯特对公司今年的业绩是正贡献,预计能有1000W的净利润。而其并表时间在2017年6月份,也就是说,2018年全年对肯特并表的情况下有助于提高2018年相对于2017年的业绩增速。
2018年一季度有望继续维持加速,原因如下:
①上海肯特的并表贡献业绩,而2017年一季度是不包括的。②煤改气推进有望提高业绩水平。③募投项目产能线性提升,二季度基本达产有望增厚一季度业绩。④2017年底密集接单,智慧水务和农业节水模块部分增厚2018业绩,框架协议可能在2018落实,预计该状态将持续。
合计:81分(满分100分)
投资逻辑总结:
1.行业景气,目前智能水表渗透率只有18%,阶梯水价加速推进而新天科技能够提供三个层次的解决方案:移动互联网抄表系统+机械表;机械表加装智能模块;智能水表替换机械水表,可以满足不同客户的需求。而事实上阶梯水价要求安装智能表或者进行智能表改造。
2.NB-IOT商用给智能表带来新的增长点,客观上促进智能表的进一步推广。
3.智能水务平台,智慧农业节水是新的利润增长点。
4.新产能将于2018年年中全面释放,增厚今年业绩。互动平台透露公司产能非常紧张,正在积极扩充中。
5.燃气表在公司收入中占据一定比例,煤改气推进将一定程度上增加净利润。
风险点提示:
1.各大水表企业纷纷推出了智能水表,抑或是NB-IOT水表,未来行业竞争格局依然比较激烈。新天能否进一步维持行业领先地位有不确定性。
2.智能水务平台,智慧农业节水2018年接单情况需要继续观察。
3.阶梯水价推进减速。
【完】
(声明:文中提及的个股和方法仅代表工作室的经验分享,不构成任何投资建议!)
来源微信公众号:澄泓财经(id:chenghongcaijing)
盒子网






