“独角兽”概念这段时间刷屏了,这个原本创投圈才谈的词近期成为A股市场大热词。今日,独角兽概念股持续发力,安彩高科、普路通、佳都科技、精达股份等个股均封涨停板。
胡润研究院数据显示,截至2017年11月30日,中国独角兽企业总数达120家,68家估值在100亿元以上,以下是估值超过500亿的中国独角兽企业。
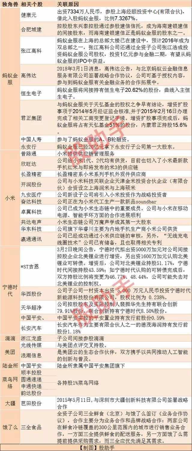
由于独角兽企业较多,而炒股无疑是要炒龙头,在此对上表中估值超过500亿元的独角兽公司相关概念股作盘点,具体见下表,供大家参考。
(来源:21Plus综合21数据新闻实验室、股助手)
更多内容请下载21财经APP
盒子网






