锂电池概念股喷发,4只人气龙头+4只潜力股供参考,附核心标的名单。
锂电池从4月中旬启动,至今已累计上涨一个月有余,近期更是9连阳强势上涨。4月14日至今30个交易日,共有11只概念股涨幅50%以上。近一周概念股有21只涨幅10%以上,中伟股份、晶瑞股份、闽东电力、华金资本本周均涨超20%,天原股份以61%名列周涨幅第一。
经整理,辉哥列出4只人气龙头+4只潜力股供股民朋友参考:
一、4只人气龙头:
1、天原股份:最新价11.32元,流值88.4亿,市盈率18.23,公司积极与国内外大型、知名锂电池制造商接洽,全力开拓锂电材料产品的销售渠道和市场。2021年一季报净利润同比增长771.15%。
2、华金资本:最新价14.65元,流值50.3亿,市盈率222.79,子公司华冠电子主要从事锂电池生产设备,电容器生产设备的设计,生产,销售和服务,为国内最早从事相关产品生产的企业之一,先后成功研发了15种新产品,其中1项新产品被认定为国家级重点新产品。现拥有专利122项,其中发明专利19项,发布广东省地方标准1项,参与制定地方标准2项,该公司在电子设备制造领域具有一定的技术和品牌优势。2021年一季报净利润同比增长41.10%。
3、龙蟠科技:最新价28.28元,流值136亿,市盈率56.32,公司在蓬溪经济开发区金桥片区建设高性能磷酸铁锂电池材料和发动机尾气处理液等项目。2021年一季报净利润同比增长143.34%。
4、闽东电力:最新价10.68元,流值47.0亿,市盈率-69.89,参股的宁德厦钨新能源材料有限公司具有动力锂电子正极材料项目。2021年一季报净利润同比增长32.43%。
二、4只潜力股:
1、格林美:最新价10.89元,流值519亿,市盈率47.21,公司是我国废弃钴镍资源循环利用领域的技术领先企业。2021年一季报净利润同比增长150.42%。
2、中科电气:最新价15.65元,流值82.6亿,市盈率37.29,公司主要生产锂电池负极材料,应用于锂电池上。2021年一季报净利润同比增长160.73%。
3、中材科技:最新价21.38元,流值359亿,市盈率15.45,锂电池隔膜产业是公司近年来投入大量资源重点培育和发展的主导产业之一。通过“自建+并购”,公司目前已具备滕州、常德、宁乡、内蒙四个生产基地,产能由2.4亿平米增至约10亿平米,迅速成长为国内领先的锂电池隔膜企业。2021年一季报净利润同比增长140.02%。
4、盛屯矿业:最新价7.85元,流值193亿,市盈率12.60,公司在刚果(金)开发的3500吨钴、10000吨电极铜综合利用项目2018年7月份投产。本项目接近原料地,降低综合成本,获取较高的经济效益。2021年一季报净利润同比增长1509.60%。
近期题材轮动太快,持续性较差,很多板块概念均为“一日游”行情;目前沪指30分钟线处于“顶背离”,创指60分钟线也出现“顶背离”现象,A股正处于敏感期,辉哥认为管住手,小心“轮动上涨”变成“轮转收割”!除非你有很强的选股能力,否则还是多看少动为宜。
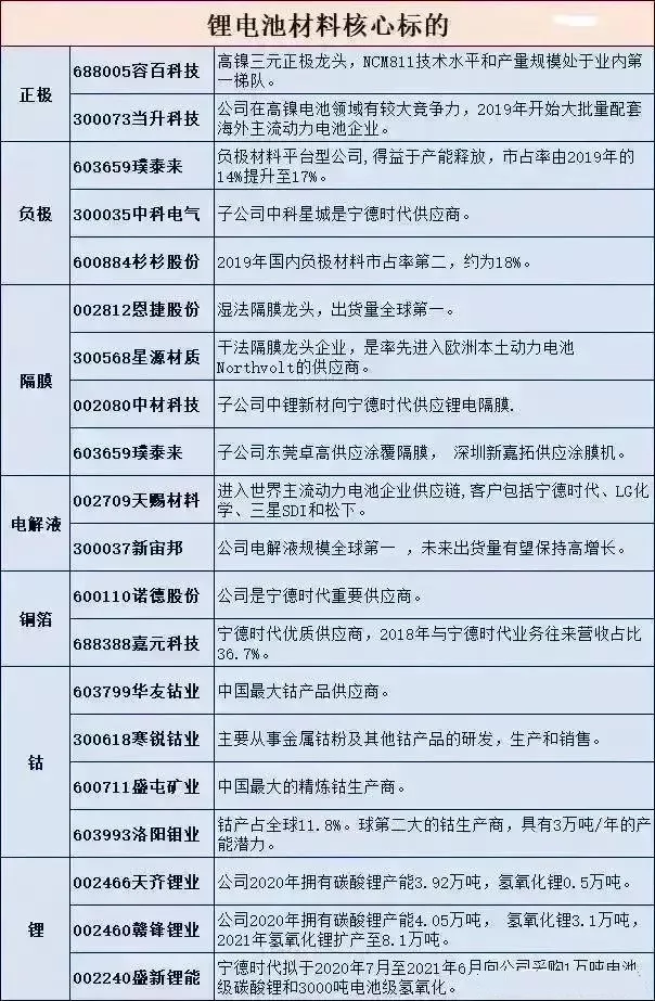
锂电池概念股核心标的名单见下图。
坚持独立思考,分享发现和价值,致力为股友输出有用的参考,谢谢你的浏览!更多精华请关注辉哥侃股。
盒子网






