【彻底火了,数字货币在4地试点!】数字货币/区块链概念近日疯狂,导火索是央行数字货币首个应用场景将在苏州相城区落地。对此,一位苏州相城区政府部门人士表示,该消息属实,央行数字货币应用确有落地,此前已经收到文件,具体是金融监管局在负责。
苏州本地有区块链或数字货币概念股共3只:众应互联、恒久科技、华软科技全部涨停。
据报道,央行数字货币DCEP目前已在部分银行进行内部测试,首批试点地区包括苏州、雄安、成都和深圳等地。
除了苏州,关注雄安、成都、深圳等地的相关概念股:
雄安+数字货币/区块链:汇金股份、常山北明、恒银金融等;
成都+数字货币/区块链:易见股份、卫士通、中科信息等;
深圳+数字货币/区块链:朗科科技、四方精创 、新国都、国民技术、赢时胜、金证股份等。
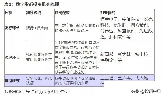
另外,数字货币各环节相关公司包括:
投放层面,传统系统改造与新系统建设,关注:长亮科技、润和软件、信雅达等;
认证系统,关注:格尔软件、数字认证;
银行机具改造,关注:广电运通、聚龙股份等。
流通层面,支付机具关注:新大陆、新国都;
支付体系关注新大陆、拉卡拉、新国都;
ToB应用的成长期预计在数字货币稳定运行之后,关注有强运营能力的行业平台,如:恒生电子、上海钢联、远光软件、航天信息、信息发展等。
盒子网






