任老是如何靠0.88%的股权掌控华为的?华为给员工的是股权还是股份?
华为的股东只有2个,一个是任老持股0.88%,另一个是华为工会持股99.12%,很多人就很疑惑,为什么任老仅持股0.88%还能掌控华为呢?我们经常听到股权、股份,总以为股权=股份。其实大有不同,股权是所有权(包括投票、分红、继承、转让等所有股东权利);股份是分红权(只享有分红)!
通常而言,我们都有一个固有的思维,就是“同股同权”。假设A有20%的股权,那他的投票权就是20%,而且我们很多人认为持股50%以下就失去了公司控制权,所以在合伙的时候通常都是持股51%以上,这样才会放心。
但事实上,很多时候并不是非得靠股权才能掌控公司,而是可以通过章程、协议或者是董事会等各种手段。
1、通过章程约定
《中华人民共和国公司法》第四十二条:股东会会议由股东按照出资比例行使表决权;但是,公司章程另有规定的除外。 所以,华为可以这样约定,任正非持股0.88%的股权,但是享有99.12%的投票权;华为工会持股99.12%的股权,享有0.88%的投票权。
2、通过协议约定
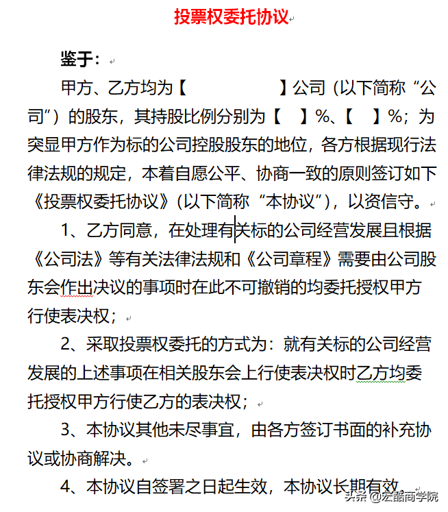
任老可以与工会签订协议,让工会把投票权委托给任老行使,或者直接把任老设置为工会负责人。
3、控制董事会
董事会是公司的执行机构,只要控制了董事会也就是控制了公司。而华为的董事长都是每6个月轮值一次,任老对董事会等重大选举有一票否决权。
4、虚拟股激励平台
华为员工并不享有完整的股东权利,只有分红的权力,没有决策的权利。而且员工离职以后,股份就要被收回。
总结一下:任老持有的0.88%的是股权,工会持有的99.12%的是股份。
所以,如果你想融资或者是给员工做股权激励,又不想丢失控制权,那么你就可以通过这些协议保护自己:
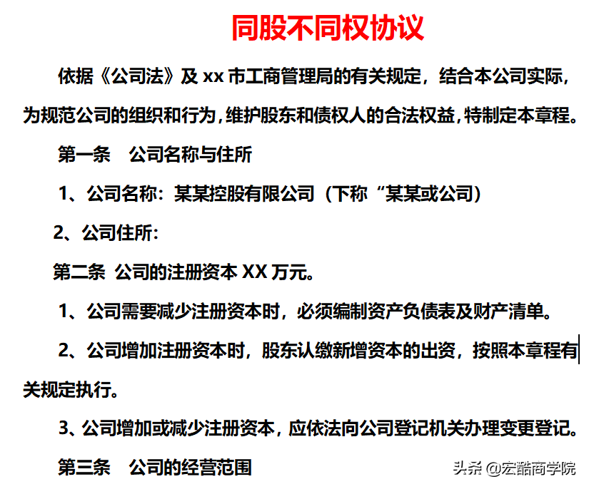
1、《同股不同权协议》
2、《投票权委托协议》
3、《一致行动让协议》
4、《有限合伙协议》
5、《保护创始人公司章程》
这些协议都在下方的“股权工具包”里,你拿去就能用!
另外“股权工具包”里还包含这些协议(图6):
1、跟不同类型股东必签协议:技术入股协议、增资扩股协议、对赌协议
2、激励员工必签协议及方案:劳动合同、劳务合同、虚拟股协议,员工入股协议、员工激励方案与制度、分红及退出机制、
3、公司股权顶层布局设计与方案。
4、还有股权代持、激励、分配、投资、转让、众筹等方案大全。
另外“股权工具包”里还有服务?
1、资料终身免费更新。
2、电子版协议资料可直接修改可打印。
3、定制化移动磁盘,顺丰空运包邮到家。
4、配有线上微课堂、直播课程学习。
5、资深老师1对1专业辅导学习。
盒子网






