#南昌头条# 发布汽车和新能源汽车产业新政!将加强大南昌都市圈合作!南昌未来如何做?
近日,南昌市icon印发关于推动汽车和新能源汽车产业高质量发展的实施意见,意见指出发展目标和产业布局。
依托我市汽车和新能源汽车产业区域优势,以实施产业链链长制为抓手,坚持商用车与乘用车并举、传统汽车与新能源汽车并重、整车与零部件并行,以新能源汽车和智能网联汽车为突破口,引领产业结构调整,把南昌建设成为面向全球、辐射亚洲的轻型商用车生产基地和国内具有竞争力的乘用车及新能源汽车产业基地。
产业规模稳步提升。到2025年,力争汽车和新能源汽车产业规模以上营业收入突破2500亿元,汽车产量达到80万辆,其中新能源汽车产量达到25万辆。在国内细分市场占有率实现轻客第一、皮卡第二、轻卡第三的目标。
产业配套显著完善。到2025年,力争汽车和新能源汽车零部件规模以上企业新增100家左右,重点引进、培育和提升一批在汽车电子、动力电池icon、智能网联等领域的关键零部件企业,汽车零部件产业规模以上营业收入突破1200亿元。
创新能力明显增强。到2025年,汽车和新能源汽车产业创新体系进一步优化,突破一批新能源及智能网联汽车共性与前瞻性技术;实现全市年营业收入3亿元以上的汽车和新能源汽车企业自建或共建研发机构全覆盖;培育省部级新能源汽车重点实验室1家和国家级汽车检验检测机构1家。
立足南昌市汽车和新能源汽车产业现有基础,顺应汽车“新四化”发展趋势,构建“双核引领、两翼协同”的产业新布局。
主攻方向
巩固传统汽车发展优势。巩固商用车优势,加强先进内燃机、油电混合驱动系统、动力系统总成、整车性能优化和轻量化等汽车节能技术攻关和转化应用,推动商用车向节能汽车方向提质升级。推动乘用车规模做大做强,补齐乘用车配套短板。优化零部件配套体系,培育引进关键零部件企业,提高现有产业配套水平。
突破新能源汽车发展瓶颈。立足南昌市商用车制造和品牌优势,重点发展纯电动、燃料电池和混合动力商用车,纯电动和混合动力乘用车,纯电动特种车等产品,加快推进产品提档升级与谱系化发展。瞄准高性能动力电池、车用大功率驱动电机、燃料电池发动机等关键环节,补齐新能源汽车产业链icon短板。加快新能源汽车推广应用,推进公共领域车辆电动化,推动充换电基础设施建设,营造良好的新能源汽车使用环境。
探索智能网联汽车发展路径。抢抓汽车产业“新四化”发展机遇,加强产业链、供应链协同,推进整车企业跨界融合创新,补强智能汽车、信息交换、基础支撑等细分领域产业链。推动整车企业加快智能化、网联化转型,加快智能网联汽车研发和生产。开展智能网联汽车测试区与智慧交通应用示范区建设,夯实智能网联汽车产业发展基础。
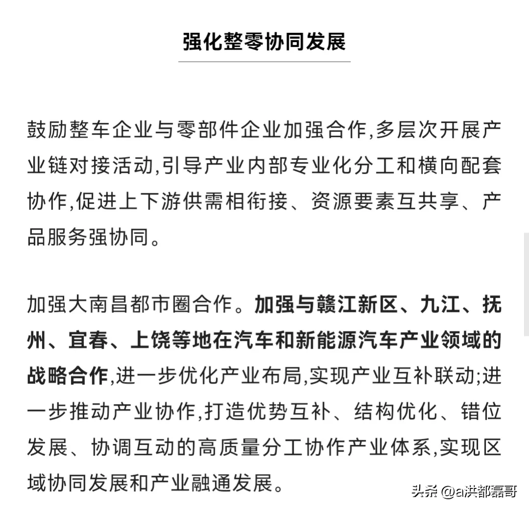
强化整零协同发展
鼓励整车企业与零部件企业加强合作,多层次开展产业链对接活动,引导产业内部专业化分工和横向配套协作,促进上下游供需相衔接、资源要素互共享、产品服务强协同。
加强大南昌都市圈合作。加强与赣江新区icon、九江、抚州、宜春icon、上饶等地在汽车和新能源汽车产业领域的战略合作,进一步优化产业布局,实现产业互补联动;进一步推动产业协作,打造优势互补、结构优化、错位发展、协调互动的高质量分工协作产业体系,实现区域协同发展和产业融通发展。
文章太长,具体规划看以下图片!
你期待南昌汽车产业做大做强吗?
盒子网






