1.#新能源#一个月走出超过100%翻倍行情的新能源锂电大牛股,16日晚深夜收到问询函,后期走势如何?新能源锂矿大牛股,从2020年12月14日收盘价28.14到,2021年1月15日收盘价59.76,一个月时间,股价走出超过100%翻倍行情。
2.实打实的新能源上游锂矿资源龙头企业。
3.但目前估值严重低估,有很大的上涨潜力。
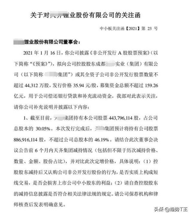
4.大牛股月15日晚间的披露《非公开发行A股股票预案》,公司拟向公司控股股东成都XX实业(集团)有限公司(以下简称“XX集团”)或其全资子公司非公开发行股票数量不超过44,312万股,发行价格35.94元/股,募集资金总额不超过159.26亿元,用于公司偿还银行贷款和补充流动资金。
5. 1月16日晚间,大牛股收深交所关注函。
6.因公司拟以35.94元/股、远低于公司最新收盘价59.76元/股的价格,向大股东定增募资159亿元,深交所要求公司说明,控股股东减持后又认购公司非公开发行股票的行为,是否实质上构成短线交易,是否会损害上市公司中小股东的利益。
7. 目前大牛股还没有回复深交所问询。
8.深交所的关注函是把双刃剑,只有大牛股能按照信息披露要求据实披露,没有很大的漏洞,那么就会利空变利好,一波新的上涨趋势会到来。
9.1月15日,随着新能源板块强势反弹,大牛股直接封板。
10.那下周走势如何?且听老莫分析。
11.1、假如1月18日,大牛股-5%以下低开,可以毫不犹豫全仓买入,买入逻辑是,大股东XX集团的定增募资159亿,假如通过,那么大牛股的财务问题将彻底解决,目前市值才882亿,但是相比赣锋锂业折价不小,有100%的上涨空间。
12.可以果断买入,趋势做T操作,收割利润。
13.2、假如1月18日开仓大幅高开,就需要考虑短期风险太大,暂时不能买入,等股价回调到50元以下可以择机买入。
14.说了这么多,你们知道大牛股是哪个了吗?评论区见分晓。
15.本文仅代表个人观点,不代表投资建议,股票有风险,投资需谨慎![爱慕][爱慕][爱慕]#下周大盘怎么走?看这里就足够#
盒子网






