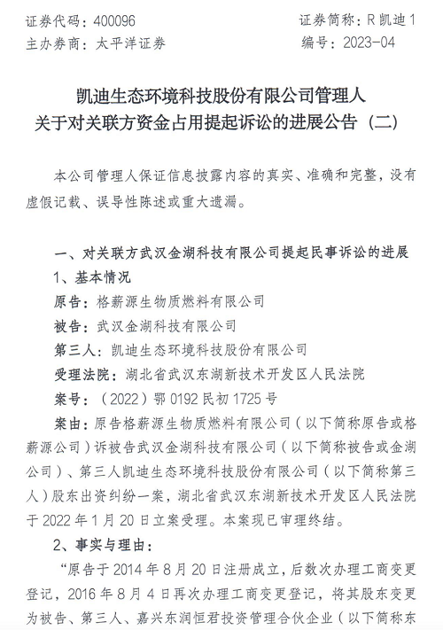
1.2023年2月9日,400096R凯迪1(原名凯迪生态)发布《凯迪生态环境科技股份有限公司管理人关于对关联方资金占用提起诉讼的进展公告(二)》,格薪源生物质燃料有限公司诉被告武汉金湖科技有限公司(以下简称被告或金湖公司)、第三人凯迪生态环境科技股份有限公司(以下简称第三人)股东出资纠纷一案,湖北省武汉东湖新技术开发区人民法院于2022年1月20日立案受理。
2.本案现已审理终结。
3.判决被告武汉金湖科技有限公司于本判决生效之日起十日内向原告格薪源生物质燃料有限公司返还抽逃出资款294,000,000元并支付利息(以294,000,000元为基数,按全国银行间同业拆借中心公布的同期货款市场报价利率,自2022年1月20日计算至实际付清之日止)。
4.此前凯迪生态因信息披露违法违规,被证监会立案调查后,遭到大批投资者索赔。
5.2020年5月11日,凯迪生态收到中国证监会下发的行政处罚决定书。
6.经证监会查明,存在六项违法事实。
7.凯迪生态股票于2020年11月5日进入退市整理期,并于2020年12月17日被深圳证券交易所摘牌。
8.2021年3月15日,武汉市中级人民法院裁定受理凯迪生态环境科技股份有限公司重整,并指定凯迪生态清算组担任凯迪生态管理人。
9.2021年11月12日,凯迪生态、宣城中盈绿色能源开发有限公司等二十一家实质合并重整。
10.2022年10月25日,管理人收到了武汉中院《民事裁定书》,裁定批准凯迪生态等二十一家公司重整计划。
11.自凯迪生态公告遭证监会立案调查起,谢保平律师金融证券团队就正式启动了投资者索赔诉讼程序,已代理了多批投资者索赔。
12.江苏沁典律师事务所谢保平律师(执业证号:13201201010729362)表示:凯迪生态信披违法违规被证监会处罚后,受损投资者可以依法索赔,凯迪生态重整计划通过法院裁定,对于索赔投资者来说是重大利好消息。
13.法院遵循“不告不理”原则,符合索赔条件的受损的普通投资者和机构投资者可及时通过“股索卫“谢保平律师团队了解亏损额,以免错过索赔机会。
14.凯迪生态索赔登记条件,凯迪生态索赔区间:2016年4月29日至2019年5月6日之间买入000939凯迪生态,且在2019年5月7日(含当日)以后卖出或继续持有者以上索赔登记条件仅代表谢保平律师金融证券团队的观点,不作为任何证券投资决策和买卖建议,最终以法院的认定结果为准。
盒子网






