1.A股:2023年贯穿全年的主线热点,如何捕捉?送你七张藏宝图,按图索骥,一目了然。
2.值得收藏研究!近期市场的热点在哪里?大家应该都知道,一定是人工智能这个概念。
3.但是如果我说这个热点能够贯穿全年,是不是很多人都不信?仔细看完,秦天今天将逻辑细细为你梳理清楚。
4.人工智能的出现和快速发展,带来的是生产力的变革。
5.这就是逻辑的核心重点!为什么这么说?回塑一下,从1984年PC应用出现图形界面的操作X统开始,到互联网的普及发展,然后智能手机带来的移动互联网应用,每一次技术的提升,随之而来的都是巨大的产业升级的投资机会,因为科技的提升,带来的影响与每个人都息息相关,为之提供更为舍不得的生活方式。
6.此次的人工智能也不会例外。
7.现在来看,还处于起步的初级阶段,就像个孩子。
8.这个孩子的成长,需要大量的训练。
9.海量的数据是这个孩子学习的核心,算力、算法又决定了这个孩子学习的效率和高度,而学会之后,长大的孩子在各行各业都会倍受欢迎,为大家解决许多问题,并且效率会大幅提升。
10.一句话概括:这个孩子的出现,带来的是一次生产力的变革和提升。
11.为什么ChatGpt出现后,用户增长的速度能创造记录,这也是根本原因。
12.参照2013-2015年的A股走势,我们大概可以对此次的行情做一个预期,因为那波行情的本质其实就是移动互联网的题材炒作造就的。
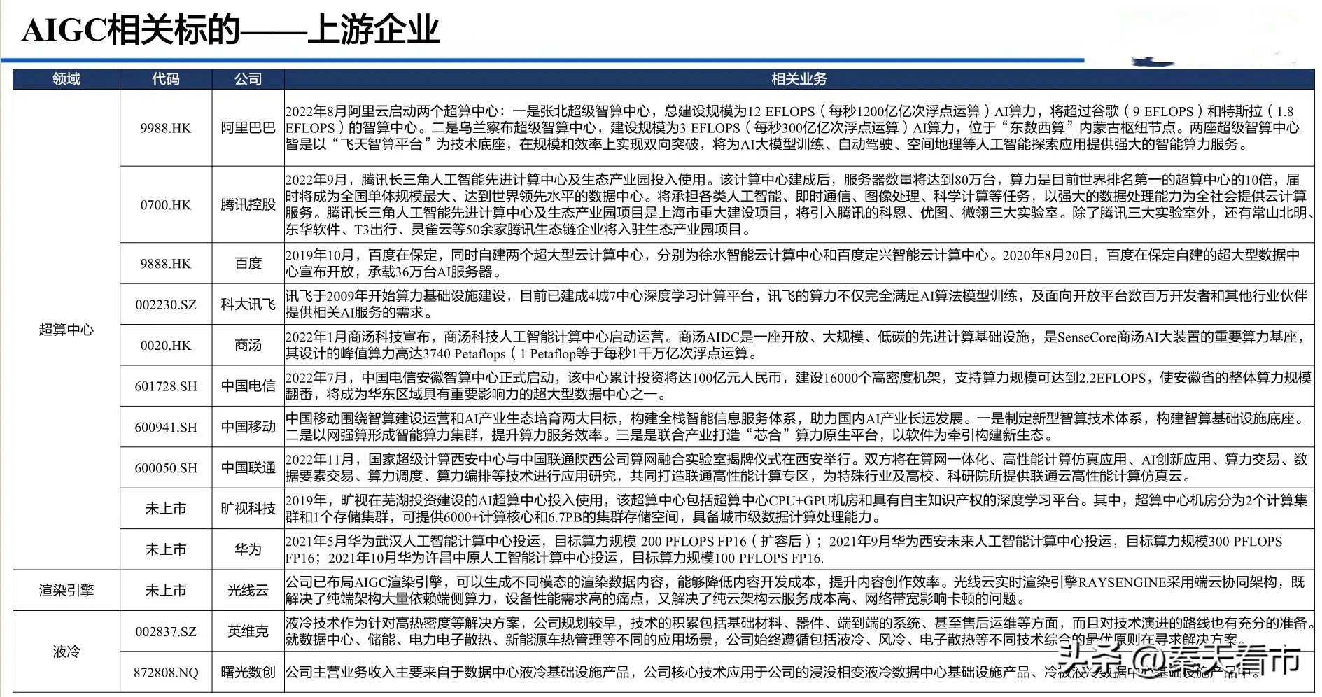
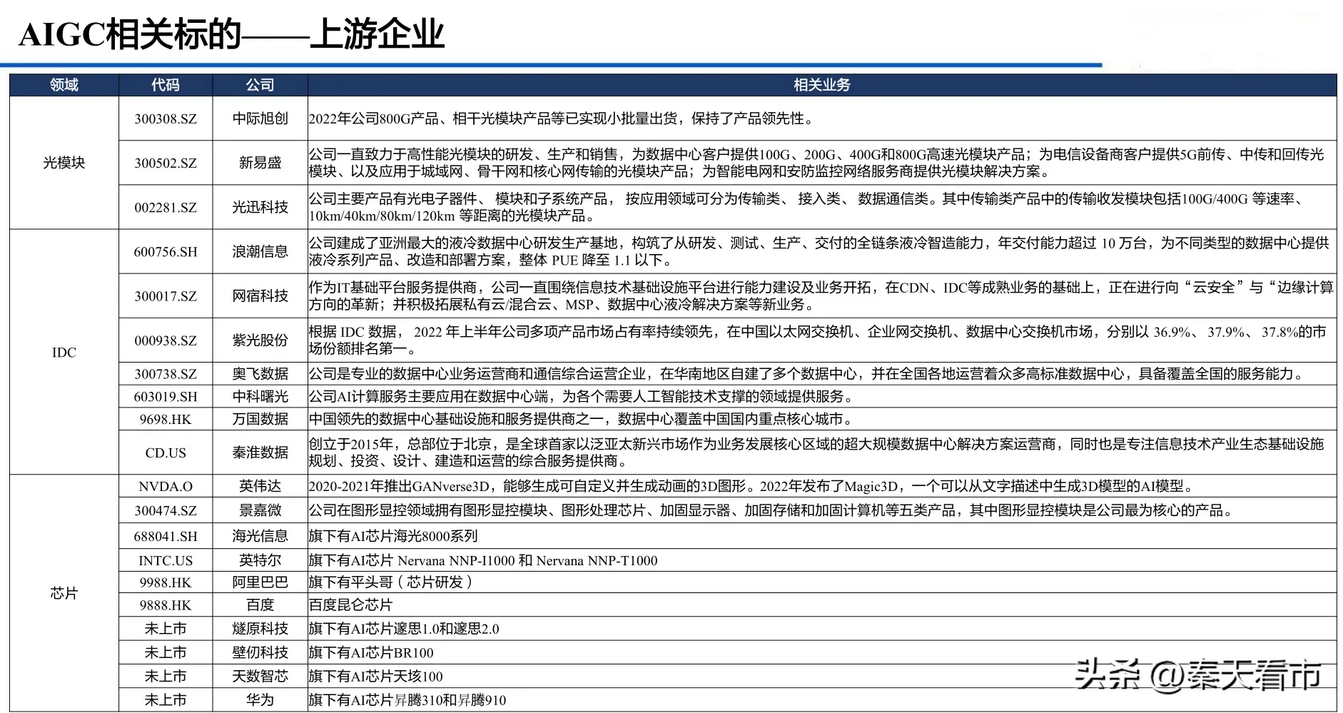
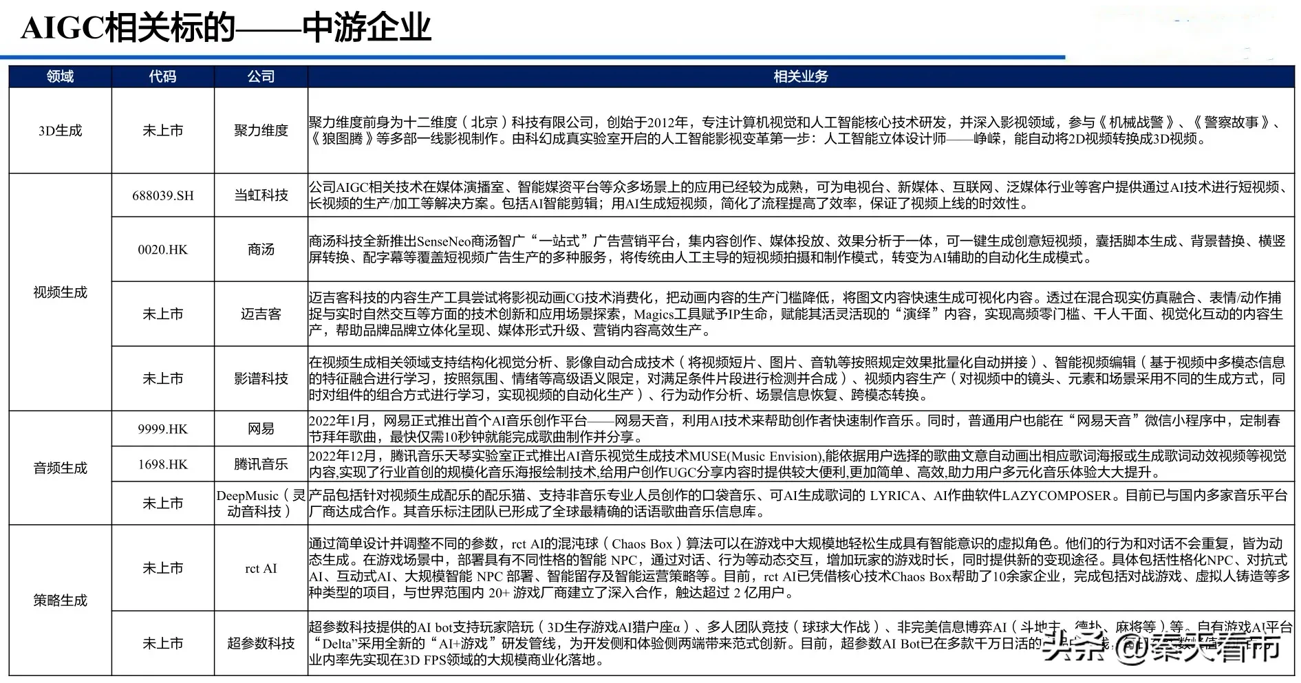
13.如何抓住这次行情机会,秦天目前也不多说,送大家七张图,里面包含了各个环节的潜力公司名单 ,抽时间认真研究,抓得到龙头,也就意味着寻得了宝藏。
14.各位千万记得保存收藏好,以后想看的时候,找不到就可惜了。
15.也可以转发给你身边炒股的朋友,有时间一起研究,效率更高!我是秦天,只分享具备价值的干货,老粉们辛苦点赞支持一波,新来的朋友别忘了加上关注。
16.祝大家投资顺利,一路上涨!
盒子网






